FM Radio Construction

The front panel slides snugly into the box and is secured by two screws from the bottom.

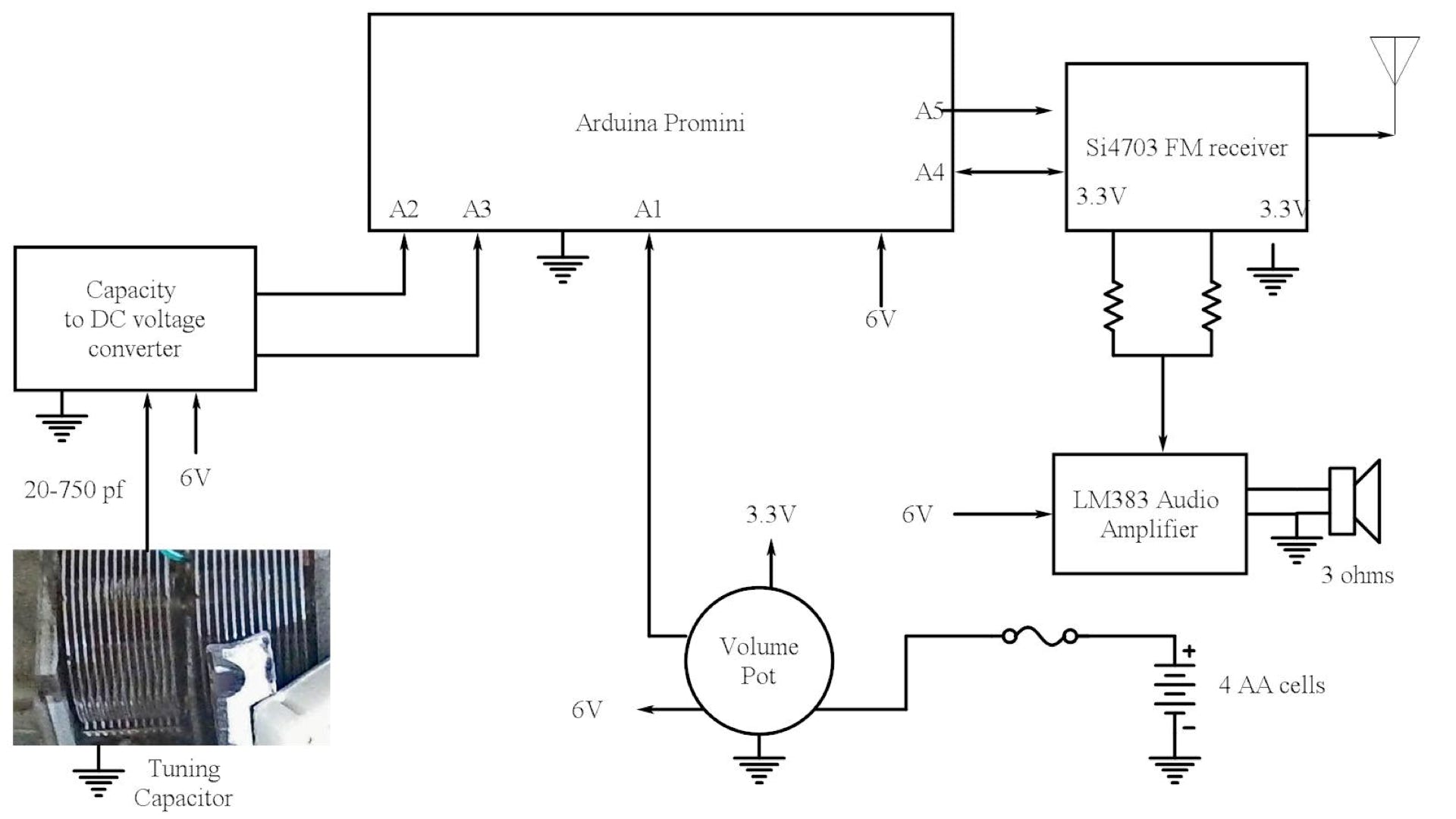
The tuning capacitor, the volume potentiometer and the speaker are original and are fastened to the front panel.

The battery holder is secured to the front panel by mounting tape. The tuning to voltage board is fastened to the front panel using adhesive Velcro tapes. 

The main board which contains the arduino, the FM receiver breakout and the speaker amplifier is held by long spacers behind the speaker magnet.

The antenna connector of the FM receiver connects by a short wire to a threaded rod supported by wooden and plastic piers to the front panel next to the FM receiver. The rod pokes through a hole in the back of the box, where it is connected to a re-cycled telescopic antenna.

All the inter-unit signal connections use jumper cables, including between the three blocks on the main board.

An exception is the speaker, which has a terminal block.