Return
Main
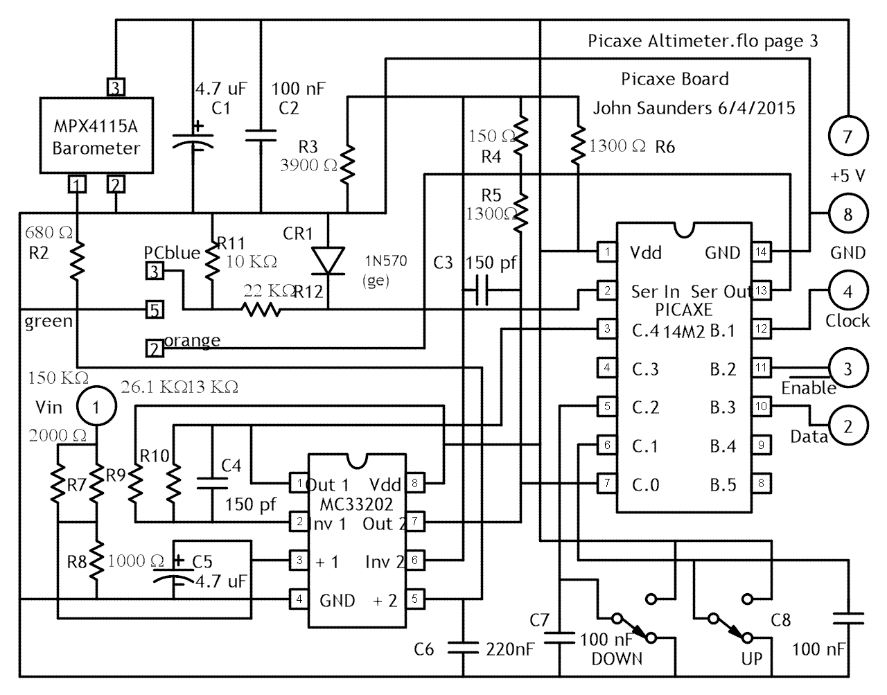
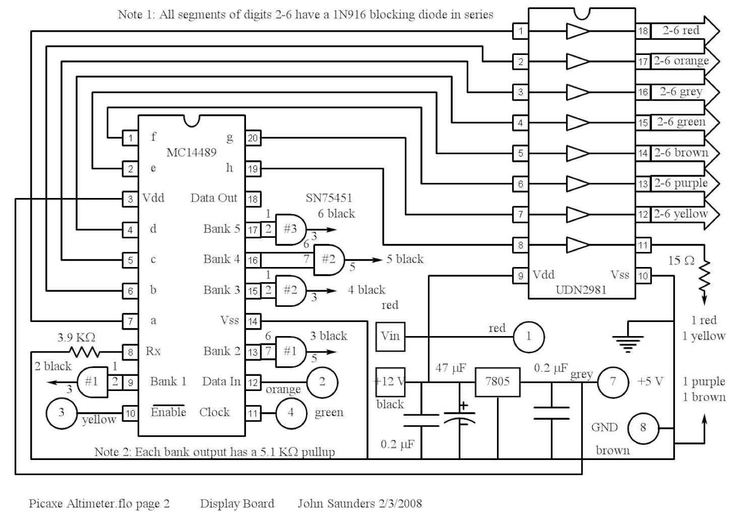
Circuit
Program
Digital Altimeter/Barometer/Voltmeter Circuit